Suche Schaltung der einen SW-motor 4 mal drehen lÀst
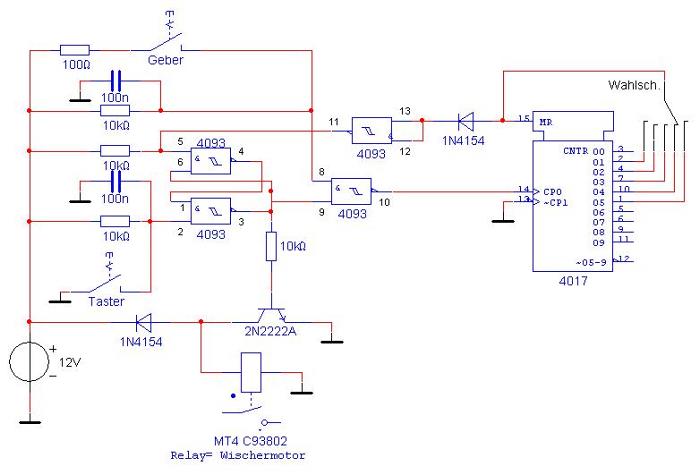
Hallo,und erstmal vielen Dank an alle, die mir helfen.Da ich mir Heute den CMOS 4093 besogt habe, habe ich die Sache mal auf einem Steckbrett probehalber aufgebaut. Es hat fast alles soweit hin gehauen siehe planNur manchmal verzĂ€hlt er sich doch.Und ein besonder groĂes Problem ist, dass wenn ich als Geber einen Microtaster nehme, löst er sofort einen Reset aus und das Relais fĂ€llt ab. Ich habe schon drei verschidene Microtaster getestet immer das gleiche Ergebnis. Nur wenn ich einen normalen Drucktaster nehme haut es hin. Was kann ich da machen?Ich benutze einen Kleinen Pilztaster von Conrad Artikel-Nr.: 709450Ich möchte das Teil nicht im KFZ benutzen, sondern als FĂŒtterungsautomat, der Scheibenwischermotor dient dort als Dosierer. Eine Spannung von 12V liegt dauerhaft an.Morgen werde ich mal die schaltung von Karl Heinz testen.Vielen Dank im vorausmfg Manne![[image]](img/uploaded/image344.jpg)
gesamter Thread:
- Suche Schaltung der einen SW-motor 4 mal drehen lÀst - mrbelvedere
, 12.09.2006, 21:31- Suche Schaltung der einen SW-motor 4 mal drehen lÀst - el-haber, 13.09.2006, 09:40
- Suche Schaltung der einen SW-motor 4 mal drehen lÀst - mrbelvedere
, 13.09.2006, 18:58 - Suche Schaltung der einen SW-motor 4 mal drehen lÀst - mrbelvedere
, 13.09.2006, 23:54- Suche Schaltung der einen SW-motor 4 mal drehen lÀst - el-haber, 14.09.2006, 09:55
- Suche Schaltung der einen SW-motor 4 mal drehen lÀst - mrbelvedere
, 14.09.2006, 20:09- Suche Schaltung der einen SW-motor 4 mal drehen lÀst - el-haber, 15.09.2006, 10:56
- Suche Schaltung der einen SW-motor 4 mal drehen lÀst - mrbelvedere
, 15.09.2006, 17:54- Suche Schaltung der einen SW-motor 4 mal drehen lÀst - Lantus
, 15.09.2006, 21:03 - Suche Schaltung der einen SW-motor 4 mal drehen lÀst - el-haber, 18.09.2006, 08:48
- Suche Schaltung der einen SW-motor 4 mal drehen lÀst - Lantus
- Suche Schaltung der einen SW-motor 4 mal drehen lÀst - mrbelvedere
- Suche Schaltung der einen SW-motor 4 mal drehen lÀst - kalledom
, 14.09.2006, 13:17
- Suche Schaltung der einen SW-motor 4 mal drehen lÀst - el-haber, 14.09.2006, 09:55
- Suche Schaltung der einen SW-motor 4 mal drehen lÀst - mrbelvedere
- Suche Schaltung der einen SW-motor 4 mal drehen lÀst - el-haber, 13.09.2006, 09:40
Mix-Ansicht