Forum Strippenstrolch

Forums-Ausgangsseite

log in | registrieren

zurück zur Übersicht
Thread-Ansicht  Board-Ansicht
sebi

21.09.2006, 19:52
 

Piezoschallwandler

Guten Abend,Ich will mir einen Tonabnehmer für eine akustische Gitarre basteln und hab gehört das man das mit einem Piezoschallwandler machen kann , meine Frage ist jetzt ob es ausreicht diesen an einen 6,3 mm Klinkenstecker zu löten und in einen Verstärker zu stecken (ich vermute nein), oder ob man dazu noch Elektronik dazwischen benötigt. Für Tipps und Schaltpläne wäre ich sehr dankbar. Sebi

Posti(R)

21.09.2006, 21:00

@ sebi
 

Piezoschallwandler

HiSchau Dir mal folgenden Link an:http://www.loetstelle.net/schaltplaene/schaltplaene.php/39.htmlVll ist da was Passendes dabei?MfGPosti

el-haber

Catania,
22.09.2006, 11:37

@ sebi
 

Piezoschallwandler

Hi,im Prinzip geht ein piezzoelektrischer Schallwandler zur Abnahme von Tönen als Körperschall ganz gut. Der Keramik-Körper sollte dabei aber möglichst direkt mit dem Korpus der Gittarre in verbindung stehen und eine entsprechende Gegenmasse besitzen.Die angebotenen Kunststoffgehäuse mit den kleinen \'goldenen\' Scheiben sind nur bedingt geeignet, da sie hartnäckige Resonanzen aufweisen.Ein Verstärker muß möglichst nahe an den Piezzo herangebracht werden und in der Lage sein, die Ladungen, die der Piezzo aufgrund der Luftdruckschwankungen oder der Biegungen im Körperschall verschiebt in Spannungen oder Wiederstandsänderungen umzusetzen.Eine einfache Transistorschaltung, bei der die Basis über einen hochohmigen Vorwiderstand beschaltet ist und der Piezzo zwischen B und E angeschlossen ist sollte die nötige Wandlung bewerkstelligen. Als Emitter und Collektorwiderstände können zwischen 2.2k und 10k 2x eingesetzt werden. Der Vorwiderstand für die Basis kann bei 470k liegen. Die Stromversorgung kann über Phantomspeisung aus dem Nachverstärker (ähnlich wie ein Elektret-Micro) erfolgen.CUStefano

Sebi

22.09.2006, 14:03

@ el-haber
 

Piezoschallwandler

Hi,vielen Dank erstmal für eure Antworten. Auf www.loetstelle.de hab ich leider nichts zum thema gefunden.@Stefano danke für diese Beschreibung, jedoch kann ich damit nicht ganz soviel anfangen, da ich noch nicht viel Ahnung von Elektronik habe. Wäre echt nett wenn du/Sie oder auch jemand anderes mir einen Schaltplan dazu machen könnte.Grüße Sebi

Posti(R)

22.09.2006, 18:08

@ Sebi
 

Piezoschallwandler

HiSchade, daß der Link nicht so dolle war, naja, hab nix mit Musik (vll Radio *g*)Grundlagen kannst Du z.B. auf Kalledom\'s Seite finden ... war da schon lange nicht mehr :-/ (oben bei Moderator)In diesem Sinne viel Spaß beim BastelnPosti

el-haber

Catania,
25.09.2006, 09:37

@ Sebi
 

Piezoschallwandler

Hi,hier ein Schaltplan, mit dem Du über einen Phantomspeisekasten (rechter Teil = Widerstand + Kondensator) den Piezzo als aktives Mikrofon verwenden kannst. Die Leitung zur Gitarre besteht dann aus den gewohnten 2 Drähten, die über Klinke 6,3mm angeschlossen werden.Die Ladung des Piezzo beeinflusst hier das Gleichgewicht des Basisstromes (220kOhm) und die Kondensatoren an Kollektor und Emitter dienen zum Linearisieren des Frequenzganges.Der Kondensator 100uF kann bei Störgeräuschen (auf langen Leitungen) eingesetzt werden.CUStefano[image]

Sebi

25.09.2006, 17:24

@ el-haber
 

Piezoschallwandler

Vielen Dank Stefano für den Schaltplan.Ich versteh nur leider nicht w0 ich \"+Ub\" anschließen soll, an den Klinkenstecker schließe ich ja Masse (an den Schaft) und Signal (an der Spitze an), oder?Außerdem geht eine Leiterbahn nach \"Phantomspeisung\" wo soll ich diese anschließen?Und noch eine Frage: Kann ich als Transistor den BC548 verwenden? SebiPs:Sind das bei C3 4,7 Micro oder was heißt dieses \"u\"

el-haber

Catania,
26.09.2006, 09:15

@ Sebi
 

Piezoschallwandler

Hi,» Ich versteh nur leider nicht w0 ich \"+Ub\" anschließen soll, an den» Klinkenstecker schließe ich ja Masse (an den Schaft) und Signal (an der» Spitze an), oder?Genau so ist der Klinkenstecker belegt!Allerdings kann der Kontakt an der Spitze aus dem Verstärker heraus auch mit einer Spannung (genauer gesagt einem Strom) versorgt werden. Dies deutet der Widerstand R4 mit 4,7kOhm an. Der Kondensator C3 dazu liefert dann im Verstärker das aufgenommene Tonsignal. Dieser rechte Teil der Schaltung befindet sich also im Verstärker-Eingang oder einer Vorschaltbox.C3 hat 4,7µF (mikroFarad) ich schreibe manchmal ein kleines \'u\', weil nicht alle Zeichensätze die griechischen Buchstaben unterstützen. » Außerdem geht eine Leiterbahn nach \"Phantomspeisung\" Das ist keine Leiterbahn, sondern für die Simulation, deren CAD-System ich hier benutze, eine Signalbezeichnung. Die ganze Leiterbahn steht auch für das Kabel, das vom Verstärker zum Tonabnehmer (mit dem gezeichneten Piezzo-Vorverstärker) geht. Richtigerweise müßte ich das Kabel noch mit einem Kreis umgeben für die Abschirmung mit Masse einzeichnen.» Und noch eine Frage: Kann ich als Transistor den BC548 verwenden?Der BC548 (NPN) hat eine Verstärkung von 180-450 je nach Kennbuchstabe. Er ist auf jeden Fall geeignet (Durch den Emitterwiderstand von 220Ohm wird eh eine Verstärkung von ca. 20 vorgegeben. Bei den höheren Frequenzen steigt diese aber wieder durch den Kondensator C4 an. Wenn der C5 verbaut ist, dann gleicht der das ganze wieder aus. C2 sollte aber weggelassen werden!

Sebi

26.09.2006, 22:41

@ el-haber
 

Piezoschallwandler

Hi,so jetz hab ich endlich das meiste verstanden bis auf das:» Dieser rechte Teil der» Schaltung befindet sich also im Verstärker-Eingang oder einer» Vorschaltbox.Woher weiß ich denn ob ich eine Vorschaltbox brauche oder ob der rechte Teil der Schaltung schon im verstärker integriert ist? Sebi

el-haber

Catania,
27.09.2006, 09:13

@ Sebi
 

Piezoschallwandler

>> Vorschaltbox oder nicht?Das steht in der Beschreibung des Verstärkers.Z.B. haben die besseren Bühnenmischpulte auf jeden Mic-Eingang einen Schalter, mit dem die Phantomspeisung eingeschaltet werden kann.CUStefano

Sebi

27.09.2006, 13:43

@ el-haber
 

Piezoschallwandler

Hi,Ich wollte das Ganze eigentlich an verschiedenen Verstärkern benutzen können.Macht es dann was aus wenn der Verstärker diese Schaltung beinhaltet und man trotzdem noch diese Vorschaltbox anschließt?Oder sollte ich die Vorschaltbox in einem extra Gehäuse aufbauen, erst ohne diese testen und wenn das dann nicht klappt diese Vorschaltbox zwischen Piezo+Elektronik und Verstärker schalten? Sebi

el-haber

Catania,
27.09.2006, 15:08

@ Sebi
 

Piezoschallwandler

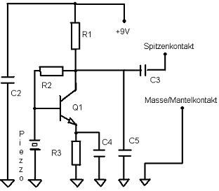
HI,in diesem Fall würde ich Dir empfehlen, den rechten Teil (Widerstand und Kondensator) komplett wegzulassen. Dafür aber eine 9V Batterie direkt an den Widerstand R1 über einen Schalter anzuschließen. Die Auskopplung des Tonsignales erfolgt dann vom Kollektor des Transistors mit Hilfe eines 4,7µF-Kondensators zum Spitzenkontakt des Klinkensteckers. der Mantelkontakt kommt an die Masse (Minuspol der Batterie).Geschirmte Leitungen und ev. den zusätzlichen Kondensator C2 100µF einbauen.Vorschaltbox oder so brauchst Du dann keine mehr.CUStefano

Sebi

27.09.2006, 16:40

@ el-haber
 

Piezoschallwandler

Hi,in etwa so?[image]Hab leider kein so spezielles Programm dafür und habs halt mal schnell in Paint gezeichnet.Sebi

el-haber

Catania,
28.09.2006, 09:20

@ Sebi
 

Piezoschallwandler

Tuti va bene!!C5 optional,+9V über Schalter.CUStefano

Sebi

28.09.2006, 14:12

@ el-haber
 

Piezoschallwandler

» Tuti va bene!!puuuh perfekt, dann werd ich mich mal ans basteln machen! » C5 optional,Was bringt der denn ?Sebi

el-haber

Catania,
28.09.2006, 15:06

@ Sebi
 

Piezoschallwandler

Hi,>> » C5 optional,» Was bringt der denn ?Tiefpass zur anpasung des Frequenzganges und linearisierung.CUStefano

Sebi

28.09.2006, 19:53

@ el-haber
 

Piezoschallwandler

Hi Ich wollte gerade zum Pollin fahren und mir die Teile besorgen aber da dachte ich mir grade das doch eigentlich eine E-Gitarre auch eine Phantomspeisen braucht und somit jeder Gitarrenverstärker so eine Schaltung eingebaut haben müsste, stimmt das oder lieg ich da falsch?Sebi

Sebi

07.10.2006, 13:03

@ el-haber
 

Piezoschallwandler

Halloich hab jetzt ein optimales Gehäuse für diese Schaltung gefunden ist es denn möglich das Ganze auch an zwei AAA-Akkus zu betreiben anstatt an einem 9V-Block,der würde nämlich nicht in das Gehäuse passen?

Lantus(R)

07.10.2006, 21:01

@ Sebi
 

Piezoschallwandler

» Hallo» ich hab jetzt ein optimales Gehäuse für diese Schaltung gefunden ist es» denn möglich das Ganze auch an zwei AAA-Akkus zu betreiben anstatt an» einem 9V-Block,der würde nämlich nicht in das Gehäuse passen?Dann mußte es mal probieren,wenn die Schaltung fertig ist.Der Versuch macht Klu(ch)g!Ein schrittweises Verkleinern von R2 und in geringen Maßen von R1,könnte einen Angleich an die geringere Spannung bringen. MfG V.

kalledom(R)

07.10.2006, 15:27

@ el-haber
 

Piezoschallwandler

Hallo Stefano,NF-Verstärker sind nicht mein \'Spezialgebiet\'; deshalb meine Frage zu Deinem Schaltplan: \'erschlägt\' der C2 mit seinen 100µF nicht das NF-Signal ?Edit: Ich sehe gerade, bei Sebi sitzt der C2 besser.

el-haber

Catania,
09.10.2006, 09:24

@ kalledom
 

Piezoschallwandler

Hallo Karl-Heinz,bei der Phantomspeisung hast Du recht - der C2 ist ein relikt einer anderen Schaltung, mit der ich Körperschall (infraschall) mit einem Piezzo und entsprechender Gegenmasse aufnehme - da stören mich die Leitungsgeräusche.Im Text dazu habe ich auch erwähnt, daß der C2 nicht erforderlich ist und der C am Kollektor getestet werden muß, bis der Frequenzgang linear ist.Die Versorgung mit 2xAAA ist sicherlich möglich. Ich würde dann aber größere Widerstandswerte im Kollektorkreis verwenden und den Gegenkopplungswiderstand verkleinern, so daß wieder mindestens ein 100mVss-Signal zustandekommt. Die größeren Widerstandswerte entleeren den Akku langsamer - Obergrenze ist aber 10-20kOhm, da sonst die Impedanz nichtmehr stimmt. (Mikrofon - oder Tonabnehmer-Eingang)CUStefano

zurück zur Übersicht
Thread-Ansicht  Board-Ansicht
5412 Postings in 703 Threads, 7 registrierte User, 43 User online (0 reg., 43 Gäste)
Forum Strippenstrolch | Kontakt
RSS Feed
powered by my little forum